ZGQ高压固态软起说明网站用
一、 概述
ZGQ系列高压固态软起动装置(以下简称软起动装置)是采用最新理念设计的高压电机软起动装置,主要适用于鼠笼式异步、同步电动机起动和停止的控制与保护。该装置采用多个可控硅串并连而成,可满足不同的电流及电压要求。
产品广泛应用于额定电压3000—10000V的电力、建材、化工、冶金钢铁、造纸等行业。能很好地与水泵、风机、压缩机、粉碎机、搅拌机、皮带机等各种机电设备配套使用,是理想的高压电机起动及保护设备。
二、型号说明

型号示例:ZGQ-1000/10型表示适配功率为1000KW、额定电压10KV
订货时请提供下列资料:
u 前级端电源具体情况
u 电动机型号、额定电压、额定电流、额定功率、额定转速、额定功率因数
u 电动机拖动负载类型(如:风机、水泵、空压机、破碎机、传送带、升降机、磨机、轧机等)
u 设备进出线方式
u 设备使用环境
u 若用户有其它要求请与我公司联系
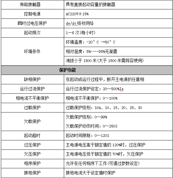
三、技术参数




四、 一次接线原理图

五、工作原理
1. ZGQ系列的控制核心是微处理器CPU。微处理器对SCR进行相角触发控制以降低加在电机上的电压,然后通过慢慢地控制加在电机上的电压和电流平滑地增加电机转矩,直到电机加速到全速运行。这种起动方式可以降低电机的起动冲击电流,减少对电网和电机自身的冲击。同时也减少了对连在电机上机械负载装置的机械冲击,以延长设备的使用寿命,减少故障和停机检测时间。
3.当电机达到全速运行后,电机电流降到正常全速运行的电流值,ZGQ系列软起动装置有一个旁路输出继电器,从而使旁路高压真空接触器闭合,使电机电流经旁路接触器,防止SCR导通所产生的压降引起的热损耗,提高了工作效率及可靠性。
4.微控制器由CPU控制板、光纤触发板、电源板、采样板和显示屏组成,板上装有MCU微处理器,可以实现光电隔离的开入开出控制、电压电流信号采集、通讯接口、同步信号检测与控制,显示屏通讯与控制、保护功能。如图(1)所示。
1)显示屏选用触摸屏,内置菜单。按照不同配置要求触摸屏可使用7寸、10.1寸等。可进行参数设置及显示。如图(1)所示。
2)脉冲放大部分是将24V直流电源调制成脉冲电流,调制信号由微控制器控制,通过光纤传输,实现了微控制器和脉冲放大部分的电气隔离。如图(1)所示。
3)取能触发部分 如图(1)所示。
脉冲电流通过脉冲变压器时,二次侧可感应出电流,将感应电流调制成脉冲触发信号用于可控硅触发,最终实现了整组可控硅触发。脉冲放大部分和取能触发部分电磁感应连接,实现了电气隔离。

六、技术特点
完整的ZGQ系列软起动装置是一个标准的电机起动、保护装置,用来控制和保护高压交流电机。标准的ZGQ产品主要由以下部件组成:高压可控硅模块、可控硅保护部件、光纤触发部件、真空开关部件、信号采集与保护部件、系统控制与显示部件。
u 可控硅模块:每相中采用相同参数的可控硅串并联安装在一起。根据所使用电网的峰值电压要求,选择可控硅串联的数量不同。
u 可控硅保护部件:主要包括由RC网络组成的过电压吸收网络、由均压单元组成的均压保护网络。
u 光纤触发部件:采用强触发脉冲电路,保证触发的一致性和可靠性;利用光纤触发进行可靠高低压隔离。
u 真空开关部件:在起动完成后,三相真空旁路接触器自动吸合,电动机投入电网运行。
u 信号采集与保护部件:通过电压互感器、电流互感器、避雷器、零序电流互感器对主回路电压、电流信号进行采集,主CPU控制并进行相应保护。
u 系统控制与显示部件: 32位ARM核微控制器执行中心控制、LCD液晶\触摸屏显示,可显示三相电压、电流,故障信息、运行状态等。
u 安装使用简单:ZGQ是一个完整的电机起动控制和保护系统,安装时只需连接电源线和电机线即可投入运行,在加高压运行前,允许使用低压对整个系统进行电气测试。
u 备份特性:装置内部装有可直接起动电机的真空接触器,如果ZGQ出现故障,可利用真空接触器直接起动电机,以保证生产的连续性。
u 以高压晶闸管为主回路部件,并具有均压保护和过电压保护系统。
u ZGQ安装电磁闭锁装置,防止在带电情况下误入高压装置内。
u 先进的光纤传输技术,实现高压晶闸管的触发检测与低压控制回路之间的隔离。
u 采用32位ARM核微控制器执行中心控制,控制实时高效、显示直观、可靠性高、稳定性好。
u 中/英文液晶\触摸屏显示系统,操作界面人性化。
u 具有RS-485通讯接口,可与上位机或集中控制中心进行通信。
u 所有电路板均经过严格的老化实验。
七、产品规格及外形尺寸

八、外形结构

固态软起动装置内部结构图
1、真空接触器 2、晶闸管模块 3、取能模块 4、电压互感器 5、电流互感器
6、传感器 7、绝缘子 8、过电压保护器 9、电源模块
附注:
1、随着产品不断更新换代,部分功能、外形及安装尺寸会有所变化,请以具体的产品为准。
2、如果您所需产品型号不在此说明中,请与我公司联系,我公司定会给您提供满意的解决方案。
3、本说明最终解释权属于襄阳展宇电气有限公司。